Sorry - this product is no longer available

AEMLION Solar harvesting into Li-ion battery

A highly efficient solar powered Li-ion charger with two regulated outputs
Old price: $39.99
$27.99
Ship to
*
*
Shipping Method
Name
Estimated Delivery
Price
No shipping options

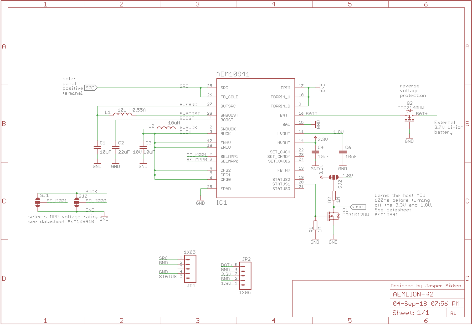
The AEMLION is a 0.8x0.6 inch (20x15mm) PCB with the AEM10941 Solar Harvesting IC from E-peas. It efficiently converts solar energy into Li-ion battery charge, it even works with indoor light. It features 3.3V and 1.8V regulated outputs that are enabled when the battery has useful charge and a low battery warning that informs the user of impending shutdown when the battery runs low. It easily integrates into other projects because of small size, castellated via's, and when soldered onto 0.1" pitch header it fits in a breadboard.

I designed it because I took part in the HackadayPrize2018 Power Harvesting challenge with a 1x1 inch Tiny Solar Energy Module and found a lot of interest in selling it. However since most projects have different power demands and people want to choose their own solar panel, I decided to remove the onboard solar cells.

This board is special because it integrates maximum power tracking, Li-ion battery charging and two regulates outputs in a tiny and easy to integrate board. There's is no other board with so little passive components.

Ideal for indoor applications

The AEM10941 harvesting IC is very suitable for indoor applications because it has an ultra low power startup. The boost converter starts at a very low 380 mV input voltage and 3 uW input power. The IC gets the most power out of the solar cells by doing MPPT maximum power point tracking every 5 seconds.

Specifications

PCB 2 layers (0.8x0.6inch/20x15mm)
solar input voltage 50mV to 5V
ultra low power startup 380mV/3uW
solar input current max 110mA
MPPT every 5 secs, MPPT set to 70% (adjustable)
Battery: connect your 3.7V Li-Ion battery
3.3V/80mA and 1.8V/20mA regulated outputs. These are enabled when battery voltage is between 3.60V and 4.12V (max charge voltage)
battery reverse voltage protection
3.3V status output pin that warns the host MCU if battery voltage drops below 3.60V

What you get

A soldered and tested AEMLION
2x 5pins 0.1" male headers, you need to solder yourself

Pinout

SRC - solar panel positive terminal, input to the harvesting IC
GND - ground
STATUS - status output pin, open drain output with 1M pull up to 3.3V, active low. When battery voltage falls below 3.6V it goes low 600ms before the 3.3V and 1.8V outputs are disabled. Can be used to warn the host MCU to gracefully terminate writing to EEPROM/flash and prepare for power outage. Voltage level 0/3.3V.
BAT - connects to Li-Ion battery positive terminal
3V3 - regulated output voltage
1V8 - regulated output voltage
What is the expected battery charge current?

I have measured AEMLION battery charge current using three different solar panels in indoor light (500 lux), outdoors in the shadow, and in full sun (~500W/m^2).

Solar panel, indoor 500 lux,outdoor shadow, outdoor full sun 500W/m^2 1V/100mA 30x25mm 50uA 700uA 5mA 2V/100mA 79x28mm 100uA 1.8mA 10mA 4V/100mA 70x70mm 280uA 4.8mA 20mA

Indoors (~500 lux) and with the smallest solar cell the battery is charged at 50uA for 10 hours. Then the application must have an average current of (50uA*10hrs/24hrs) 20uA or less. That's enough for a simple Bluetooth Low Energy beacon or a very simple LoRa application. If that is not enough you need to select a larger solar panel.

Outdoors in shadow current is 10-20 times larger. And in sun 100 times larger.

As you can see the AEM10941 can charge a battery from indoor light but indoor light is really only suitable for very low power applications.

Solar cells I have used

1V/100mA 30x25mm
2V/100mA 79x28mm
4V/100mA 70x70mm
Batteries I have used

3.7V 120mAh 3x20x25mm polymer Li-ion Note: Most batteries have a protection circuit that draws 2-4uA.
Video
https://youtu.be/KPQc3vw3Se4

Product tags